wien_bridge_oscillator.md | Last modified: 1770561617 | Edit | Home

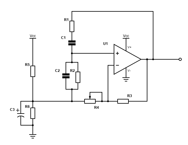
Le pont de Wein et un ampli-op permet de produire un signal sinusoidal.

cfr http://f6kfa.fr/wien-bridge-oscillator/ et https://www.jensign.com/wien/

\[ f = \frac 1 {2 \pi RC} \]

Avec \(R = R_1 = R_2\), \(C = C_1 = C_2\) qui forment le pont de Wien, \(R_3\) et \(R_4\) divisent le signal de sortie par 3 avant lde le réinjecter dans l'ampli; \(R_5\) et \(R_6\) créent une masse virtuelle (évitant la double alimentation de l'IC)

R4 permet de régler le gain à 3. Il faut un gain de 3 précisément. C'est très sensible et c'est là que réside la difficulté à l'utilisation.

On peut faire varier la fréquence en modifiant R1 et R2 en même temps (avec potentiomètre stéréo). Or, je cite https://learnabout-electronics.org/Oscillators/osc34.php "Idéalement, les deux résistances d'un potentiomètre double devraient avoir des valeurs de résistance identiques. Les petites différences ne sont généralement pas perceptibles lorsque ces potentiomètres sont utilisés dans des systèmes audio stéréo, par exemple, mais à moins d'investir une somme considérable dans l'achat de potentiomètres spéciaux qui non seulement ont des résistances identiques, mais qui changent également de résistance exactement dans les mêmes proportions que les contacts des résistances, de très légers écarts peuvent causer des problèmes dans des circuits tels que le pont de Wien."

→ Abandon (pour le moment ;-)